导读:市场大浪淘沙下,上半年跨境行业出现了哪些变动?
下半年,跨境电商从业者如何应对挑战,抓住机遇?
2024年,随着行业的迭代更新,跨境从业者整体同时面临着经营压力和发展动力:一方面,在平台政策变更、经济复苏势头不稳等因素影响下,行业存在诸多不确定性;另一方面,半托管、直播电商等热潮的兴起,也正在给行业注入新动能。
值此全年承上启下的关键期,通过对跨境业内这半年来的深度调研,AMZ123最终完成了这份承载跨境电商行业现状及下半年发展趋势的《AMZ123 | 2024上半年度跨境电商调研报告》,以期帮助跨境从业者复盘上半年经营状况,寻找最佳出海方向。2024年上半年,在全球经济稳定增长但仍显疲软的大环境下,海外消费者购物支出趋于保守,跨境电商行业增势虽有所恢复,但仍然不及诸多卖家预期的增长目标。
根据AMZ123的调查,2024年前五个月,近60%的卖家营收、利润均未能达到预期目标,23%的卖家利润不及预期,有20%的卖家营收及利润均达到了目标。其中超六成卖家反馈,2024年前五个月营收出现下跌态势,其中有四成卖家营收甚至降低了30%以上,仅19%的卖家营收同比增长超过了30%。从大促表现来看,根据Momentum Commerce的调查数据,亚马逊首届春季大促(3月20日至25日)期间,美国站销售额达到上月2.9%增幅的两倍,但交易数量仍远未达到下半年大促活动的交易水平。而对于2024年下半年的平台大促,卖家普遍持乐观态度。根据AMZ123的调查,超七成卖家决定参加2024年下半年的平台大促活动,仅16%的卖家,对活动带来的流量效应持怀疑态度。此外,从职场招聘情况来看,随着全球经济的缓慢复苏以及行业驶入发展的快车道,跨境电商企业对于多个岗位人才的招聘需求出现明显增长,但整体薪资待遇仍趋于稳定。追根溯源,一方面,2024年全球经济环境更趋复杂严峻,跨境卖家推进降本增效的需求犹存,在人力管理成本的支出上愈发谨慎;另一方面,在竞争激烈的市场中,随着发展路线的转变以及销售渠道的拓宽,跨境企业们对于人才的精准招揽以及培养愈发重视。纵观2024年一季度财报,多数电商平台的营收均实现了增长:沃尔玛和亚马逊继续领跑美国电商市场,Shopee稳坐东南亚电商市场头把交椅,美客多在拉美市场表现强劲,总营收同比增长36%……其中最受瞩目的亚马逊,在2024年上半年进行了多项调整,新增了入库配置费、退货处理费、低量库存费等费用,对卖家的运营策略、物流成本产生了较大影响。AMZ123调查数据显示,30%受调卖家在新费用生效后利润率下降了超50%。与此同时,中国出海四小龙持续狂飙,部分跨境平台正在尝试以“半托管”与“全托管”并举的新形态在海外市场强势增长。其中,Temu于2024年年初开通了半托管全品类招商,首批覆盖站点包括美国、加拿大、英国、德国、意大利、法国、西班牙、澳大利亚、新西兰等九大市场;SHEIN和阿里国际站两大平台也纷纷宣布上线半托管服务,进一步推动了这一趋势的发展。此外,2024年5月,TikTok在德国、意大利、法国、西班牙、爱尔兰五国推出定向招商计划,标志着TikTok在欧洲市场的进一步深耕与拓展。Digital Commerce 360数据显示,在数字化浪潮的推动下,美国电商市场在第一季度创下历史新高,电商销售额占2024年第一季度总销售额的22.2%,同比增长8.5%。值得一提的是,在稳定增长的电商销售额背后,以亚马逊、eBay为首的老牌电商巨头和以Temu、SHEIN、TikTok Shop为首的中国跨境电商平台之间的竞争已进入白热化。随着Temu、速卖通等中国跨境电商平台在日韩市场的普及,中国电商的影响力与日俱增。韩国统计局数据显示,韩国在线跨境交易总额已达到1.65万亿韩元(约合12.13亿美元),同比增长9.4%,创下第一季度最高记录。其中,Temu和速卖通等平台的销售额较去年同期大幅增长了54%,占据了韩国消费者在线跨境交易总额的57%。然而,这一急速增长也引起了日韩两国政府的关注。为确保消费者权益和数据安全,韩国数据保护监管机构已经启动了对速卖通等平台的调查。
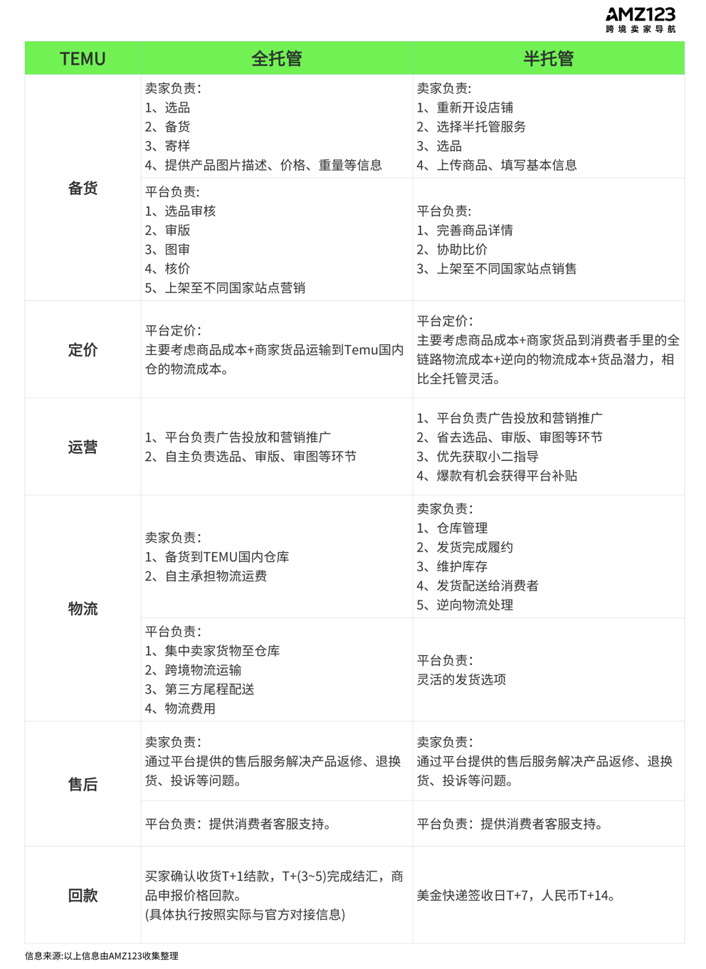
2024年上半年,继全托管模式后,半托管浪潮火速席卷跨境电商行业。1月,速卖通率先全面上线半托管模式;2月,阿里国际站宣布推出B2B领域的半托管模式;3月,Temu紧随其后在美国站推出了半托管模式;5月,SHEIN也将半托管首站定为美国。从卖家角度来看,半托管模式赋予了卖家更多灵活性和主动性,能让条件适合的卖家把握主动权,进行差异化经营,但同时也拥有了除产品打造以外的压力,如运营、物流履约等。而对于平台而言,半托管的本质则是跨境电商平台结合自身能力优势,在全托管模式的基础上进行的改良,通过锚定未加入或不适合全托管模式的跨境卖家,取长补短来降低平台的运营压力。AMZ123调查数据显示,截至2024年6月,约四成卖家已着手布局半托管业务,同时也有18%卖家正在考虑布局半托管。可以预见的是,在未来的一段时间里,全托管、半托管并行或将成为出海四小龙的主流趋势。另外,2024年上半年,直播带货的风正在刮向全球电商市场。
- 一方面,除凭借巨大流量基础快速崛起的TikTok Shop外,各大跨境电商平台也纷纷加码直播电商;
- 另一方面,随着国内直播电商市场流量逐渐见顶,不少国内顶流带货主播也开始投身于海外直播带货的热潮,如抖音红人疯狂小杨哥、东方甄选等。
尽管目前直播电商在欧美等市场仍面临诸多壁垒,但随着用户消费习惯的改变,未来“跨境电商+直播”模式热潮或将为跨境电商行业注入新动能。
